Flash Pasteurization for Breweries
- Dec 13, 2025
- 64
- tiantai
In today’s brewery production, beer quality is no longer determined only by brewhouse design or fermentation control. Once beer leaves the fermenter, it enters a high-risk stage where microbiological contamination, oxidation and quality instability can occur during filtration, transfer and filling. Flash pasteurisation is designed to control these risks and protect beer quality before it reaches the market.
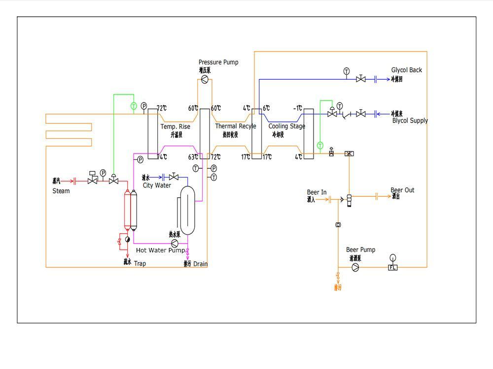
Flash pasteurisation treats beer in bulk, before packaging. The beer is heated to pasteurisation temperature for a very short, precisely controlled holding time, then rapidly cooled to filling temperature. This process effectively inactivates spoilage microorganisms such as wild yeast and bacteria, while keeping thermal impact to a minimum. As a result, beer maintains its original flavour profile, freshness and aroma.
For many breweries, especially craft and regional producers, flash pasteurisation is not about “over-processing” beer, but about building a safety margin. Even with good CIP procedures and filtration systems, it is difficult to guarantee a completely sterile environment during transfer and filling. Flash pasteurisation acts as a critical control point in the production line, reducing the risk of spoilage, over-carbonation, off-flavours and shelf-life complaints after distribution.
Another key advantage of flash pasteurisation is control. Brewers can define the required pasteurisation units (PU) based on beer style, alcohol content and target shelf life. This allows different products to be processed under different conditions, making flash pasteurisation especially suitable for breweries producing multiple SKUs, seasonal beers or export products.
Flash Pasteurisation vs Tunnel Pasteurisation
Flash pasteurisation and tunnel pasteurisation serve the same basic purpose — microbial stabilisation — but they differ significantly in application and operational philosophy.
Tunnel pasteurisation treats beer after packaging. Bottles or cans pass through a long tunnel where they are gradually heated and cooled. This method is widely used in large industrial breweries with very high and stable output. However, it exposes packaged beer to longer heat cycles, higher energy consumption, and requires a larger installation footprint.
Flash pasteurisation, in contrast, works on beer before filling. Heat exposure is short and precisely controlled, which helps preserve beer flavour and reduces energy usage. The system footprint is smaller, making it easier to integrate into compact brewery layouts. For many small and medium breweries, flash pasteurisation offers a more flexible and cost-effective solution without sacrificing product stability.
From a quality perspective, flash pasteurisation also reduces the risk of package deformation, label damage or can pressure issues associated with tunnel pasteurisation. From a process perspective, it allows brewers to keep packaging lines simpler while still achieving microbiological safety.
A Practical Choice for Growing Breweries
Flash pasteurisation is particularly well suited for breweries that want to expand distribution, enter new markets or extend shelf life while maintaining their beer’s original character. It supports consistent quality, protects brand reputation and reduces the risk of costly recalls or customer complaints.
Rather than being an optional add-on, flash pasteurisation has become an important processing step for breweries seeking long-term stability and controlled growth. When integrated properly into the production line, it allows brewers to focus on creativity and efficiency, knowing that their beer is protected beyond the cellar door.
Are you planning to set up a brewery or add pasteurizer to your running brewery? Contact Nicole now to get a complete solution and updated price. Cheers!
Contact Nicole now!
Email: [email protected]
Sales manager of Tiantai beer equipment co
Flash pasteurisation treats beer in bulk, before packaging. The beer is heated to pasteurisation temperature for a very short, precisely controlled holding time, then rapidly cooled to filling temperature. This process effectively inactivates spoilage microorganisms such as wild yeast and bacteria, while keeping thermal impact to a minimum. As a result, beer maintains its original flavour profile, freshness and aroma.
For many breweries, especially craft and regional producers, flash pasteurisation is not about “over-processing” beer, but about building a safety margin. Even with good CIP procedures and filtration systems, it is difficult to guarantee a completely sterile environment during transfer and filling. Flash pasteurisation acts as a critical control point in the production line, reducing the risk of spoilage, over-carbonation, off-flavours and shelf-life complaints after distribution.
Another key advantage of flash pasteurisation is control. Brewers can define the required pasteurisation units (PU) based on beer style, alcohol content and target shelf life. This allows different products to be processed under different conditions, making flash pasteurisation especially suitable for breweries producing multiple SKUs, seasonal beers or export products.
Flash Pasteurisation vs Tunnel Pasteurisation
Flash pasteurisation and tunnel pasteurisation serve the same basic purpose — microbial stabilisation — but they differ significantly in application and operational philosophy.
Tunnel pasteurisation treats beer after packaging. Bottles or cans pass through a long tunnel where they are gradually heated and cooled. This method is widely used in large industrial breweries with very high and stable output. However, it exposes packaged beer to longer heat cycles, higher energy consumption, and requires a larger installation footprint.
Flash pasteurisation, in contrast, works on beer before filling. Heat exposure is short and precisely controlled, which helps preserve beer flavour and reduces energy usage. The system footprint is smaller, making it easier to integrate into compact brewery layouts. For many small and medium breweries, flash pasteurisation offers a more flexible and cost-effective solution without sacrificing product stability.
From a quality perspective, flash pasteurisation also reduces the risk of package deformation, label damage or can pressure issues associated with tunnel pasteurisation. From a process perspective, it allows brewers to keep packaging lines simpler while still achieving microbiological safety.
A Practical Choice for Growing Breweries
Flash pasteurisation is particularly well suited for breweries that want to expand distribution, enter new markets or extend shelf life while maintaining their beer’s original character. It supports consistent quality, protects brand reputation and reduces the risk of costly recalls or customer complaints.
Rather than being an optional add-on, flash pasteurisation has become an important processing step for breweries seeking long-term stability and controlled growth. When integrated properly into the production line, it allows brewers to focus on creativity and efficiency, knowing that their beer is protected beyond the cellar door.
Are you planning to set up a brewery or add pasteurizer to your running brewery? Contact Nicole now to get a complete solution and updated price. Cheers!
Contact Nicole now!
Email: [email protected]
Sales manager of Tiantai beer equipment co




